10-7 Use A Concept Map
10-7 Use A Concept Map
10-7 Use A Concept Map - Although they are often personalized and idiosyncratic concept maps can be used to communicate complex ideas and we can use it for wide variety of areas to just name a few. Scan your curriculum unit and select the most important and critical terms related to the key concepts being taught. Multiple professionally-designed concept map examples and templates to get a head start.
This is what I did with the above concept map on the Key Features of Our Solar System.

10-7 Use A Concept Map. Ad Lucidcharts concept map software is quick. Such mapping is also sometimes used for brain-storming. By Indu Kandasamy.
A road map represents the. Research shows that such clarity has its own benefits but concept mapping is only one way to achieve it. Conceptabstractbusinessbasicconcept maps blank concept maps.
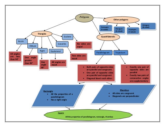
But in other cases the mapping is not a simple one to one mapping. Teachers can use concept mapping to. A concept map is a visual tool used to depict ideas and concepts draw connections between them and then organize them into a hierarchical structure.
Concept maps may be used by instructional designers engineers technical writers and others to organize and structure knowledge. Ad Lucidcharts concept map software is quick. Using a concept map you can visualize and connect ideas and bring those abstract concepts to life so its easier for your audience to digest and pick up the most important points.
Step 1Select key terms. Assess understanding or diagnose misunderstanding of students. When to Use Concept Map.
A concept map typically represents ideas and information as boxes or circles which it connects with labeled arrows often in a downward. As educators incorporate concept maps into their teaching methodology they can provide aids to help facilitate the process for students. Limited time offer to explore Createlys evolution to visual workspaces.
A reader can find words written on these linking lines. Modality and body site and another radiology. Use Lucidchart to visualize ideas make charts diagrams.
Concept maps are similar to mind maps but mind mapping is a flowchart that focuses more on specific topics whereas concept mapping is more about the relation and connections between ideas. A concept map to illustrate how NYE is celebrated across the globe. In one code system to address - home.
Prepare for a Job Interview. They are read progressively from top to bottom and at. Top 10 Interesting Mind Map Examples for Students.
Formula V 1__ 3 Bh h height of pyramid and B area of base Diagram CM CM CM Example V 1__ 3 Bh B 2 1210 cm2 120 cm V 1__ 3 12014 cm 3 560 cm Formulas V 1__ 3 Bh or V 1__ r2h r radius h height of cone and B area of base Diagram FT FT Example V 1__ 3 Bh B 42 ft2 16 2 ft V __1 3 16 10 ft3 1676. 29012019 Multiple professionally-designed concept map examples and templates to get a head start. Canvas intuitive interface and drag and drop design features allow you to create high-quality.
These are called linking words They describe the exact relationship between two concepts in a summarized fashion. 04082019 You can use concept mapping yourself to help you do things like getting your own head around a unit topic. An example of a concept map about electricity.
While explaining complicated concepts is not easy creating a brilliant concept map can be with the right tools. Create a parking lot. Using the terms you have selected see if you can construct propositions that reflect what students should know and be able to express FIGURE 1.
Mind map examples for students are capable of giving. In the simple case a mapping is made from one code to another. Make a Book Summary.
A concept map or conceptual diagram is a diagram that depicts suggested relationships between concepts. Furthermore there is no research showing that using concept mapping in. Edit and use this concept map template to structure your brainstorming session or to visualize your ideas easily.
14112020 A concept map is a diagram or visual tool to represent connections between several concepts and ideas. To effectively use concept maps in your classroom we offer the following recommendations. Plan a Trip with Mind Maps.
5 10 Blank Concept Map Template. Concept maps may be used by instructional designers engineers technical writers and others to organize and structure knowledge. 4107 Mapping Dependencies.
Concept maps are used to stimulate the generation of ideas and are believed to aid creativity. Use the concept maps below to help you understand and use formulas for volume. Give a focus question to get the wheels turning.
04082017 The relationship of a certain concept and how it is related or can lead to another concept is represented using a line that links the two ideas. Save 50 on Annual Personal Plans. Often showed by circles or boxes concepts are linked by lines that explain the connection between the ideas concept maps helps to identify the connections between ideas and organize ideas in a logical structure.
Posted by James Freeman 01072021. Use Lucidchart to visualize ideas make charts diagrams. Popular Usage Use Mind Maps for Meeting Management.
A concept map or conceptual diagram is a diagram that depicts suggested relationships between concepts. Concept map maker to create concept maps online quickly. A typical example might be mapping between a radiology imaging request that has 2 elements.
Concept Map 1 1 2 Interrogation Confession Religion
Concept Map Asthma Public Health Disease Png 1572x596px Concept Map Asthma Bronchoconstriction Bronchus Concept Download Free
Frontiers Semantic Mapping Based On Spatial Concepts For Grounding Words Related To Places In Daily Environments Robotics And Ai
Concept Map Radiographers Perception Of Continuing Professional Download Scientific Diagram
Mind Maps For Kids Develop Children S Memory And Creativity
Mind Maps For Kids Develop Children S Memory And Creativity
A Conceptual Map Of Invasion Biology Integrating Hypotheses Into A Consensus Network Enders 2020 Global Ecology And Biogeography Wiley Online Library
A Conceptual Map Of Invasion Biology Integrating Hypotheses Into A Consensus Network Enders 2020 Global Ecology And Biogeography Wiley Online Library
A Concept Web On Steroids Ppt Download
7 Best Free Paid Mind Map Software For 2021 Best Mind Map Tools
Concept Map Fractions Ppt Video Online Download
Sdg 10 Reduce Inequality Open Development Mekong
Linear Equations And Systems Mindmeister Mind Map
4 Ways To Conquer Information Overload With Mind Mapping Imindmap Mind Mapping
Pdf Concept Mapping Running Head Concept Mapping To Solve Problem Semantic Scholar
7 Best Free Paid Mind Map Software For 2021 Best Mind Map Tools
Ssc X Class Mathematics Chapter Wise Concept Mapping Study Material Ap Telangana Tet Trt Dsc Jobs Notification Study Material Download Apply Online
Chemistry Lover Concept Map Of Gaseous State Facebook
A Knowledge Concept Map Structured Concept Analysis From Systematic Literature Review
7 Best Free Paid Mind Map Software For 2021 Best Mind Map Tools
Class 10 Science Chapter 7 Wonders Of Light 2 Topic 5 Concept Map Youtube
Mind Map Concept Map Idea Png 1920x1243px Mind Map Area Art Brainstorming Carta Geografica Download Free
Https Encrypted Tbn0 Gstatic Com Images Q Tbn And9gcsmeipsed1k5l3uu56tb8itxelkwspmovo6mwuetpjp9kbh2m7g Usqp Cau
Matthew S Concept Map Based On Post Instructional Interview Transcript Download Scientific Diagram
Https Encrypted Tbn0 Gstatic Com Images Q Tbn And9gctqrcxx7oc4ufhlly1zw9gv9vhxeyjiupucn6khttrbuxtqppci Usqp Cau
Pdf Www Intensive Concept Mapping For Metacognition In Solving Ill Structured Problems Semantic Scholar




Post a Comment for "10-7 Use A Concept Map"